请输入关键字
Our hospital was recognized as a Provincial Exemplary Hospital for High-Quality Development of Public Hospitals in 2024.
Time:2024.08.31

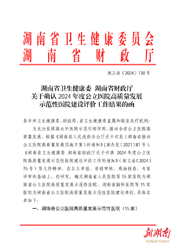
On August 27, the Health Commission of Hunan Provincethe Hunan Provincial Department of Finance jointly issued the Letter on Confirming the Evaluation Results of the 2024 Construction of Demonstration Hospitals for High-Quality Development of Public Hospitals in Hunan Province (XWH [2024] No. 138). The First Affiliated Hospital of University of South China was successfully selected as a "Demonstration Hospital for High-Quality Development of Public Hospitals in Hunan Province".

from clipboard

from clipboard

The First Affiliated Hospital of University of South China has long adhered to the service tenet of "People First, Life First". By strengthening system innovation, technological innovation, model innovation, management innovation, etc., it promotes the high-quality development of the hospital through new initiatives. This award is not only an important manifestation of the First Affiliated Hospital of University of South Chinas implementation of the high-quality development strategy of public hospitals in Hunan Province, but also a phased achievement of the hospitals full utilization of the driving role of the regional medical center.

In the next phase, the hospital will "center on the health of the people", establish a sustained promotion mechanism, strengthen talent cultivation, improve the level of medical technology, optimize the medical service process,achieve the expansionsinking of high-quality medical resources, allowing more patients to enjoy homogenized, high-quality medical services at their doorstep, ultimately developing itself as a "pacesetter" of regional medical centers.